Cloudogu Glossar

Transformability

Transformability (auch Transformabilität) ist die Fähigkeit starke Veränderungen im eigenen Umfeld zu erkennen und erfolgreich darauf zu reagieren. Solche Reaktionen werden Transformationen (Umwandlungen) genannt.

Transformationen sind sowohl in gesellschaftlicher als auch in unternehmerischer Hinsicht wichtig, um Umbrüche zu bewältigen. Zu den typischen Umbrüchen zählen z.B. die Klimakrise oder die Digitalen Transformation. Sie sind geprägt von Unsicherheiten, da sich wichtige Voraussetzungen (z.B. Technologien oder politische Systeme) verändern. Gleichzeitig ist nicht eindeutig klar, wohin diese Änderungen führen werden. Transformability ermöglicht es, diesen Unsicherheiten etwas entgegen zu setzen, indem man sich selbst, ein Unternehmen oder die Gesellschaft so umformt, dass sie besser mit dem veränderten Umfeld zurechtkommen. So kann neue Sicherheit und Stabilität hergestellt werden.

Die Fähigkeit der Transformability kann durch aktive Beobachtung und Vorausplanung dabei helfen Ideen zu entwickeln, wie die Zukunft aussehen könnte. Diese Ideen bilden die Grundlage um – schon deutlich im Voraus – neue Strategien zu erarbeiten, auf Umbrüche bestmöglich zu reagieren und ggf. sogar ganz neue Strukturen und Systeme zu entwickeln. Dadurch kann ein neuer, stabiler Zustand durch eine geräuschlose Transformation erreicht werden.

Faktoren für Transformability

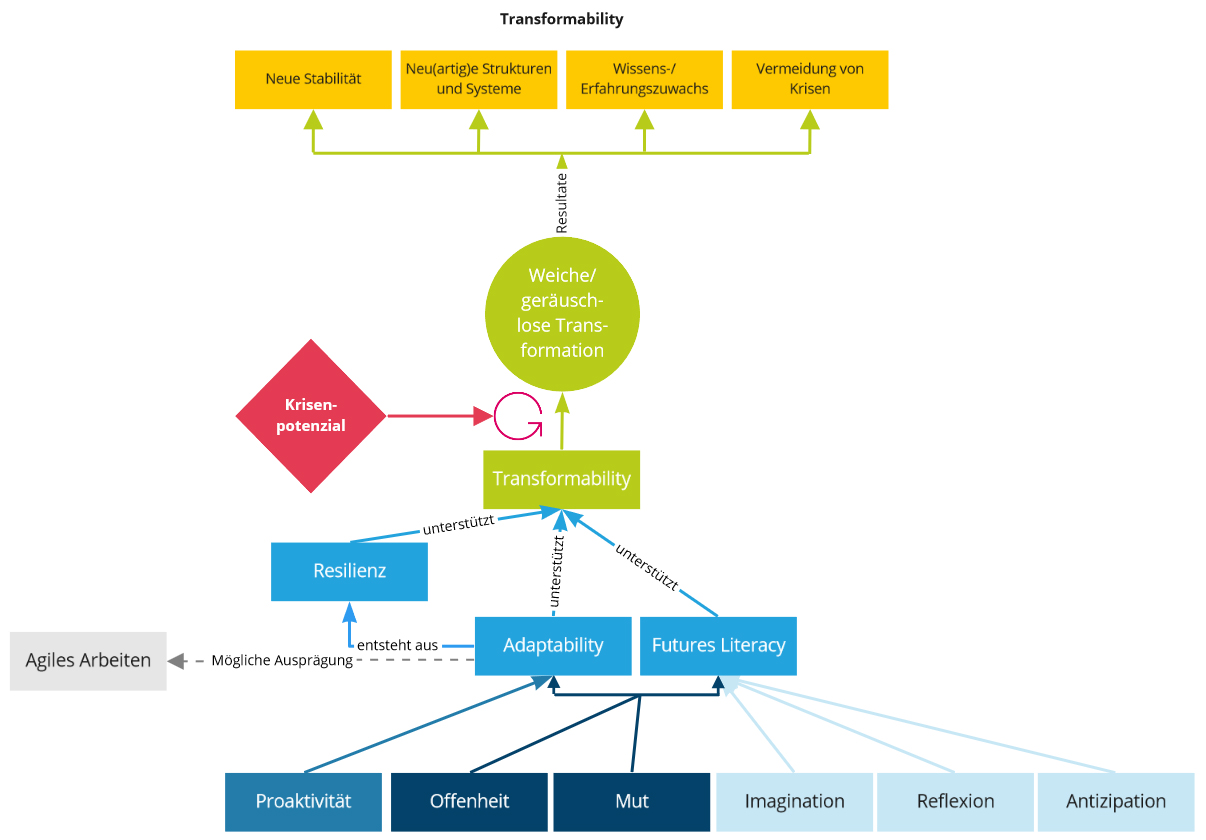
Transformability ist eine sehr komplexe Fähigkeit, die auf anderen Fähigkeiten und Eigenschaften aufbaut. Die folgende Grafik gibt einen Überblick über die Zusammenhänge.

Transformability

Futures Literacy

Ist die Fähigkeit sich verschiedene Zukünfte vorstellen zu können. Hierfür müssen Entwicklungen beobachtet und daraus proaktiv Ideen und Strategien entwickelt werden. Futures Literacy setzt dabei auf Fakten und nicht auf Gefühlen oder Vorahnungen auf. Dafür werden diese Fähigkeiten benötigt:

  • Antizipation
  • Reflexion
  • Imagination
  • Mut
  • Offenheit

Adaptability

Adaptability bildet die Basis, um sich selbst und die eigene Umgebung in kleineren Schritten (z.B. durch fortlaufende Anpassungen) weiterzuentwickeln. Sie setzt Offenheit, Mut für Veränderungen sowie Proaktivität voraus. Ist die Fähigkeit der Adaptability vorhanden, sind die Schritte, die für einen erfolgreichen Veränderungsprozess durchlaufen werden müssen, oft kleiner aber zahlreicher. Dadurch sind die einzelnen Änderungen ggf. nicht so disruptiv. Dies kann z.B. daran liegen, dass bestimmte Ideen nicht mehr komplett neu sind, weil sie schon im Rahmen von stetigen Anpassungsprozessen mitgedacht wurden.

Die Fähigkeit der Adaptability ist von zentraler Bedeutung für die Bildung von Widerstandskraft (Resilienz) gegenüber großen Veränderungen.

Resilienz

Die Resilienz (Widerstandskraft) wird genutzt, um die Veränderungen mit möglichst wenigen Problemen zu durchlaufen und den Belastungen gut Stand zu halten. Eine hohe Widerstandskraft sorgt so dafür, dass Veränderungen weniger Störungen hervorrufen. Gerade bei sehr komplexen Transformationsprozessen mit schwer vorhersagbaren Ergebnissen stellt dies ein wichtiges Sicherheitsnetz dar.

transformability check icon

Testen Sie Ihre Transformability

Finden Sie heraus wie stark Transformability in Ihrem Unternehmen bereits ausgeprägt ist und wie Sie Ihre Transformability verbessern können. Füllen Sie dafür unseren Transformability-Check aus, es dauert nur 10 Minuten.

Zum Transformability-Check